|
4046 (CD4046BE)
| Периодические поставки | |
24.11.2025, 14:47:56 |
| ЦЕНА розничная: 25руб | от 10шт: 20руб | от 100шт: 16руб |
|
Корпус: DIP-16
|
Микросхема CD4046BE представляет собой генератор с ФАПЧ. Применяется для частотной и фазовой модуляции, демодуляции ЧМ-сигналов, тактовой синхронизации и синтеза частоты, а также для умножения частоты.
Известные аналоги микросхемы CD4046BE:
- КР1561ГГ1
- КР564ГГ1В
- К561ГГ1
- HEF4046BP
- HCF4046BE
- MC14046B
|
|
Расположение выводов м/с CD4046BE:
|
Назначение выводов м/с CD4046BE (4046):
|
1
|
PCP_OUT |
Выход фазовых импульсов |
|
2
|
PC1_OUT |
Выход ФК1 |
|
3
|
COMP_IN |
Вход компаратора |
|
4
|
VCO_OUT |
Выход ГУНа |
|
5
|
INH |
Запрет генератора |
|
6
|
C1A |
Конденсатор |
|
7
|
C1B |
Конденсатор |
|
8
|
Gnd |
Общий (Gnd)
|
| 9 |
VCO_IN |
Вход ГУНа |
| 10 |
SF_OUT |
Выход демодулятора |
| 11 |
R1 |
Резистор 1 |
| 12 |
R2 |
Резистор 2 |
| 13 |
PC2_OUT |
Выход ФК2 |
| 14 |
SIG_IN |
Вход сигнала |
| 15 |
ZENER |
Выход стабилитрона (Uст) |
| 16 |
+U |
Питание (+Uпит) |
|
|
Основные параметры CD4046BE:
(при T=+25°С)
| Параметр |
Значение |
Режим измерения |
| Uпит.допустимое. |
+4,2..15V |
|
| Uпит.раб. |
+5V
|
+10V |
+15V |
|
| Ток потребления |
<20µА |
<40µА |
<80µА |
U14=0/Uпит
U5=Uпит |
| <100µА |
<500µА |
<1500µА |
выводы 14 и 15 не подключены
U5=Uпит |
| Динамический ток потребления |
<28µА |
<160µА |
<400µА |
f=10KHz |
| Входное напряжение лог.0 |
<1,5V
|
|
|
|
| Входное напряжение лог.1 |
>3,5V |
|
|
|
| Выходное напряжение лог.0 |
<0,05V |
на холостом ходу |
| Выходное напряжение лог.1 |
>4,95V |
>9,95V |
>14,95V |
на холостом ходу |
| Выходной ток низкого(высокого) уровня, не менее |
0,51mA |
|
|
Uвых(0)=0,4V
Uвых(1)=4,6V |
| 1,6mA |
|
|
Uвых(1)=2,5V |
| |
1,3mA |
|
Uвых(0)=0,5V
Uвых(1)=9,5V |
| |
|
3,4mA |
Uвых(0)=1,5V
Uвых(1)=13,5V |
| Выходной ток в высокоимпедансном состоянии |
<0,4µА |
|
Время задержки распространения при переходе
из состояния низкого уровня в высокоимпедансное |
<570nS |
<260nS |
<190nS |
Rн=1Kom
Cн=50pF |
Время задержки распространения при переходе
из состояния высокого уровня в высокоимпедансное |
<450nS |
<200nS |
<190nS |
| Время задержки распространения при включении |
<450nS |
<200nS |
<130nS |
Cн=50pF |
| Время задержки распространения при выключении |
<700nS |
<300nS |
<200nS |
| Время перехода при включении (выключении) |
<200nS |
<100nS |
<80nS |
| Входной ток |
<0,1µA |
|
| Входное сопротивление по сигнальному входу |
1Mom |
0,2Mom |
0,1Mom |
не менее |
| Чувствительность компараторов по сигнальному входу |
<360mV |
<660mV |
<1800mV |
|
| Максимальная частота генерации |
0,3MHz |
0,6MHz |
0,8MHz |
R1=10Kom |
| 0,5MHz |
1,0MHz |
1,4MHz |
R1=5Kom |
| Входная ёмкость |
|
<7,5pF |
|
выводы 3 и 5 |
| |
<15pF |
|
вывод 14 |
| Разность напряжений на входе генератора и выходе демодулятора |
<2,5V |
|
| Напряжение стабилизации стабилитрона |
4,45..6,15V (тип. 5,2V) |
|
| Допустимое напряжение статического потенциала |
100V |
|
| Диапазон температур |
-40..+85°C |
|
| Корпус |
DIP-16 |
|
|
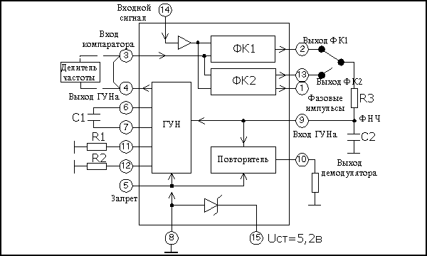
Функциональная схема микросхемы CD4046BE:

|
|
Микросхема CD4046BE (К561ГГ1) состоит из генератора, управляемого напряжением (ГУН), и двух фазовых компараторов (ФК1 и ФК2), имеющих общий вход компарирования и общий усилитель входного сигнала. Микросхема содержит интегральный стабилитрон с напряжением стабилизации 5.2 В.
Генератор, ГУН требует для работы подключения времязадающего конденсатора (между выводами C1 и C2) и одного (R1) или двух (R1, R2) резисторов (между соответствующим выводом и Gnd. Цепочка C1,R1 определяет диапазон частоты VCO, а R2 задает смещение диапазона, если это необходимо. Типовые значения резисторов лежат в пределах (10 КОм - 1 МОм). При напряжении питания 5 В времязадающая емкость должна быть не менее 100 пФ, а при питании 10 В должна быть не менее 50 пФ. Выход фазового компаратора через RC-цепочку соединяется с входом VCOin. Если этот сигнал необходимо использовать еще где-нибудь, его можно получить от повторителя сигнала (вывод 10), который при этом должен быть соединен резистором (10 Ком или больше) с Gnd. Если это не требуется, вывод 10 (выход демодулятора) может быть оставлен неподключенным. Выход ГУН может быть подключен непосредственно к фазовому компаратору (вывод 3) или через делитель частоты, например 561ИЕ9, 561ИЕ14, 561ИЕ15, 561ИЕ16, 561ИЕ19. Один или несколько таких счетчиков совместно с CD4046BE могут быть использованы чтобы построить микромощный синтезатор частоты. Потенциал низкого уровня на входе Inh (вывод 5) разрешает работу ГУН и повторителя сигнала, а высокого уровня - запрещает их работу, уменьшая потребляемую мощность.
Сигнальный вход фазового компаратора (вывод 14) может быть непосредственно соединен с сигналом, размах колебаний которого соответствует стандартным уровням КМОП логики (логический 0 <30%, а логическая 1 >70% напряжения источника питания). При меньшем размахе входной сигнал должен подаваться через емкость на сигнальный вход, который не требует установки смещения. Фазовый компаратор 1 (выход на выводе 2) является схемой Исключающее-ИЛИ, которая функционирует аналогично перегруженному балансному смесителю. Чтобы максимизировать диапазон захвата частоты, частоты на входе компаратора и сигнала должны иметь 50% заполнение цикла. При отсутствии сигнала или при шумовом сигнале на входе, этот фазовый компаратор имеет среднее выходное напряжение равное половине напряжения питания. Фильтр низкой частоты, соединенный с выходом фазового компаратора, обеспечивает усредненное напряжение на входе ГУН и вынуждает его генерировать на центральной частоте.
Диапазон частоты входного сигнала, в котором микросхема CD4046BE захватит эту частоту, является 2*Fc.
Диапазон частоты входного сигнала, в котором микросхема CD4046BE будет удерживать эту частоту, является 2*Fl. Диапазон захвата должен быть меньше диапазона удержания.
Фазовый компаратор 2 (выходы на выводах 1,13) является схемой запускаемой по фронту, которая содержит 4 триггерных ступени связанных с управляющими схемами и выходом с тремя состояниями. Этот фазовый компаратор запускается по положительному фронту на входе сигнала (вывод 3) или компаратора (вывод 4) и работает независимо от коэффициента заполнения на этих входах. Выход PC2 (вывод 13) обеспечивает уровень напряжения и коэффициент заполнения цикла соответственно частоте и разности фаз между входными сигналами. Когда этот выход соединен через ФНЧ со входом ГУН, на емкости фильтра напряжение изменяется до тех пор, пока оба сигнала не станут равными по частоте и фазе. Когда это напряжение установилось, на выходе PCP (вывод 1) устанавливается высокий потенциал, сигнализирующий о захвате частоты. Когда используется фазовый компаратор 2 в ФНЧ рассеивается меньшая мощность.
|
|
Типовая схема включения микросхемы CD4046BE:
|
|
Более подробные материалы микросхеме CD4046BE приводятся в файле документации ниже. Приводится информация из двух книг, подробно разобраны особенности работы с данной микросхемой.
|
|
[ Скачать документацию на 4046 (CD4046BE) (553.7 Kb) ]
|
Производитель: Texas Instruments
|
ЦЕНА розничная: 25руб | от 10шт: 20руб | от 100шт: 16руб | Код товара: 1667 |
|
| Просмотров: 422
|
|
|